Kategorie:Schneidertalente
Aus ElaWiki
Zur Navigation springenZur Suche springen
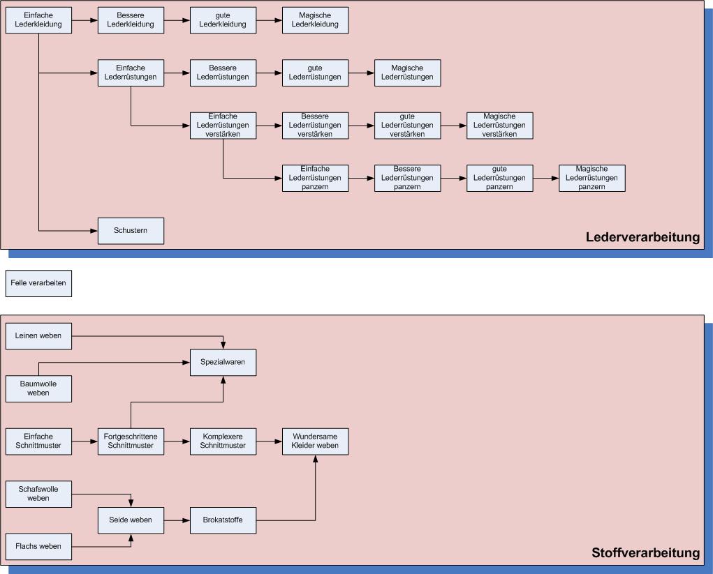
Diese Seite enthält alle Talente, die ein Schneider erlernen kann.
Baumdarstellung erlernbarer Talente für Schneider
Unterkategorien
Diese Kategorie enthält die folgenden 2 Unterkategorien (2 insgesamt):
Seiten in der Kategorie „Schneidertalente“
Folgende 29 Seiten sind in dieser Kategorie, von 29 insgesamt.

