Nekromant

Aus ElaWiki
Zur Navigation springenZur Suche springen

Der Nekromant ist eine magiebegabte Spielfigur aus dem Kaiserreich.


Rollenspiel

siehe den Guide auf der Homepage: [1]

Nekromant.png

Stufen


Technik

Das Maximum für Intelligenz wird bei Erreichen der dritten Stufe um 5 erhöht.

Hintergrund

! keine öffentlichen Angaben !

Fertigkeiten

Hinweis: Alle Fertigkeiten, die hier nicht aufgeführt werden, kann der Nekromant nicht erlernen (Wert 0.0).

Skillname Startwerte Maximalwerte
Akolyth
Maximalwerte
Nekromant
Maximalwerte
Hochnekromant
Anatomie 40 65 80 100
Gegenstandkunde 10 20 30 30
Kochen 10 25 35 50
Entdecken 10 20 30 30
Einschätzen 10 65 80 100
Heilen 20 45 60 75
Fischen 10 100 100 100
Forensik 40 65 80 100
Viehzucht 10 25 35 50
Verstecken 10 20 25 25
Runenkunde 40 65 80 100
Magie 40 65 80 100
Magieabwehr 10 100 100 100
Taktik 10 13 13 13
Giftkunde 20 45 60 75
Transzendenz 40 65 80 100
Abschmecken 20 45 60 75
Klingenwaffen 10 13 13 13
stumpfe Waffen 10 20 25 25
Stichwaffen 10 25 35 50
waffenloser Kampf 10 100 100 100
Meditation 40 65 80 100
Leise bewegen 10 20 25 25
Fallenkunde 10 25 35 50
Alchemie 20 45 60 75

erlernbare Zauber

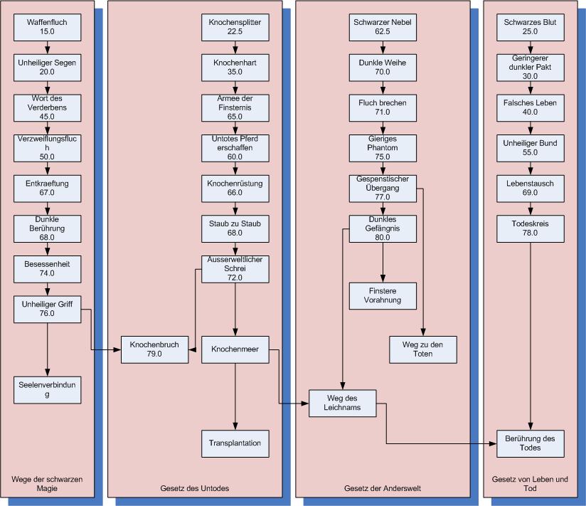
WaffenfluchUnheiliger SegenWort des VerderbensVerzweiflungsfluchEntkräftungDunkle BerührungBesessenheitUnheiliger GriffSeelenverbindungKnochensplitterKnochenhartArmee der FinsternisUntotes Pferd erschaffenKnochenrüstungStaub zu StaubAußerweltlicher SchreiKnochenbruchKnochenmeerTransplantationSchwarzer NebelDunkle WeiheFluch brechenGieriges PhantomGespenstischer ÜbergangDunkles GefängnisFinstere VorahnungWeg zu den TotenWeg des LeichnamsSchwarzes BlutGeringerer dunkler PaktFalsches LebenUnheiliger BundLebenstauschTodeskreisBerührung des TodesNekrozauber.jpg
Über dieses Bild

Die Zauberliste der Nekromanten gliedert sich in 4 Hauptwege auf:

Reagenzien

Worte der Macht

  • ANA
  • AT
  • CAREON
  • DINGIR (GE)
  • IA
  • MASQIM
  • NYAR
  • RA
  • TA ARDATA
  • TAWIL
  • TEMAR
  • UMR
  • UTUX
  • XUL
  • ZI „...“ KANPA

wichtige Orte

Tips der Spielleitung

  • Versuche nicht alle Zauberwege zu meistern.