Waldläufer

Aus ElaWiki
Zur Navigation springenZur Suche springen

Der Waldläufer ist eine Sonderklasse auf Elantharil.


Rollenspiel

siehe den Guide auf der Homepage: [1]

Waldläufer.png

Stufen


Stufe 1 darf hierbei frei gewählt werden. Für das erreichen der Stufe 2, Späher, muss eine Spielfigur mindestens Punkte für den Wert von 10 Talenten erreicht haben (oder eben diese Punkte schon in Talente investiert haben).

Stufe 3: Wahrer Waldläufer kann nur via Bewerbung, IG-Prüfung und Rollenspiel erreicht werden. Es kann im Spiel herausgefunden werden, was dafür nötig ist.

Technik

Das Maximum für Geschicklichkeit wird bei Erreichen der Stufe Waldläufer um 5 erhöht.

Hintergrund

Die Stufen Späher und Fährtenleser können ohne Bewerbung erreicht werden. Für die dritte Stufe allerdings ist eine Bewerbung und gewisse RP-Auflage erforderlich. Für die Spielfigur bedeutet das vor allem: nur die Druiden am Baum des Ursprungs können jemanden zum wahren Waldläufer ausbilden.

Waldläufer haben zudem einige Boni und Mali, die von der Stufe abhängen:

  • ab Stufe 1:
    • aktives Nutzen von Entdecken in Waldgegenden hat einen hohen Bonus auf Erfolg.
  • ab Stufe 2:
  • ab Stufe 3:
    • Wirken von Naturmagie in Städten hat einen Malus. Diese Orte sind fern von der Natur und sorgen dafür, dass die Sprüche der Waldläufer mit hoher Wahrscheinlichkeit fehlschlagen.

Fertigkeiten

Hinweis: Alle Fertigkeiten, die hier nicht aufgeführt werden, kann der Waldläufer nicht erlernen (Wert 0.0).

Skillname Startwerte Maximalwerte
Späher
Maximalwerte
Fährtenleser
Maximalwerte
Waldläufer
Anatomie 10 30 40 50
Tierlehre 40 65 80 100
Gegenstandkunde 10 13 13 13
Kriegshandwerk 10 20 25 25
Verteidigung 20 45 60 75
Bogenbau/Schnitzen 10 25 35 50
Besänftigen 10 25 35 50
Überleben 40 65 80 100
Kochen 10 25 35 50
Entdecken 40 65 80 100
Einschätzen 20 45 60 80
Heilen 10 30 40 50
Fischen 10 100 100 100
Forensik 20 40 50 75
Viehzucht 10 40 50 75
Verstecken 40 65 80 100
Provozieren 20 45 60 75
Magieabwehr 10 100 100 100
Taktik 40 65 80 100
Musizieren 10 20 30 30
Giftkunde 10 30 40 50
Fernwaffen 40 65 80 100
Schneidern 10 25 35 50
Zähmen 40 65 80 100
Spurenlesen 40 65 80 100
Tiere heilen 20 45 60 75
Klingenwaffen 10 25 35 50
Stichwaffen 20 45 60 75
waffenloser Kampf 10 100 100 100
Holz hacken 10 30 40 50
Meditation 10 13 13 25
Leise bewegen 40 65 80 100
Fallenkunde 40 65 80 100
Alchemie 10 25 35 50
Magie 0 0 0 60

erlernbare Zauber

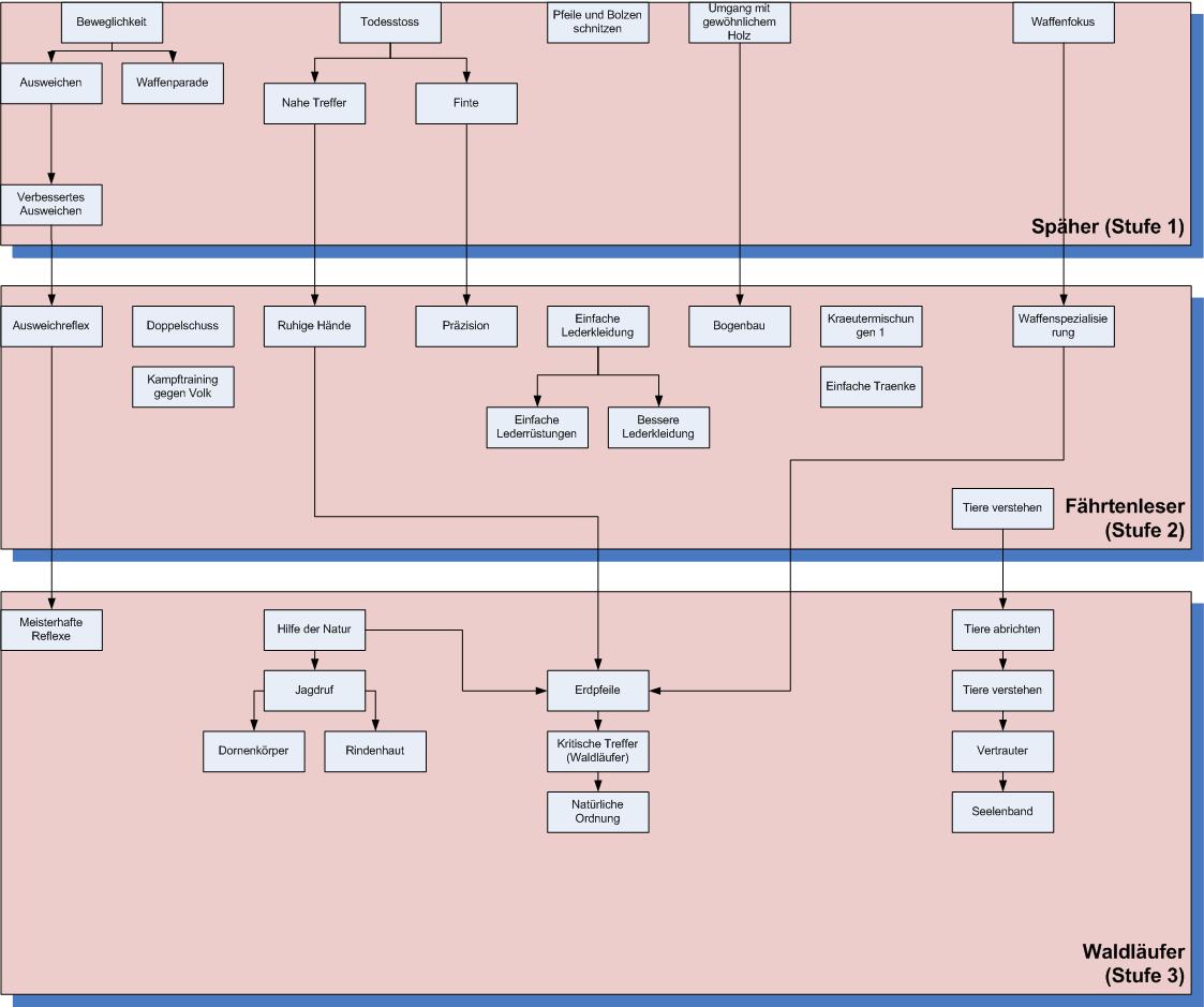
BeweglichkeitTodesstoßPfeile und Bolzen schnitzenUmgang mit gewöhnlichem HolzAusweichenWaffenparadeNahe TrefferFinteVerbessertes AusweichenAusweichreflexDoppelschussRuhige HändePräzisionEinfache LederkleidungBogenbauKräutermischungen 1Kampftraining gegen VolkEinfache LederrüstungenBessere LederkleidungEinfache TränkeWaffenspezialisierungWaffenfokusTiere verstehenMeisterhafte ReflexeHilfe der NaturJagdrufErdpfeileDornenpanzerRindenhaut (Waldlaeufer)Kritische Treffer (Waldläufer)Natürliche OrdnungTiere abrichtenTiere verstehenVertrauterSeelenbandWaldläufertalente.jpg
Über dieses Bild

Talentliste der Waldläufer

Tips der Spielleitung

  • Waldläufer sind grundlegend sehr vielseitig. Sie können alle möglichen handwerklichen Fähigkeiten erlangen und sind im Kampf als Schütze aber auch als Nahkämpfer unter Umständen nicht zu verachten. Die Möglichkeit der Zähmerei kombiniert mit kleineren Zauberfähigkeiten kann in seiner Gesamtheit eine unglaublich mächtige Spielfigur zur Folge haben. Deshalb hier nochmal betont: Es ist nicht möglich, dass man Alleskönner wird - Abstriche sind automatisch eingebaut und man muss sich entscheiden, welche Wege man stärker ausbaut und welche man etwas vernachlässigt. Tut man das nicht, bekommt man am Ende eine Spielfigur als Waldläufer, die halbherzig alles mögliche kann, aber nichts gänzlich.